Following closely the domestic and international related cutting-edge technology, Avanix combines with the various needs of customers and independent R&D, provides well and stable structured high-quality network server cabinets,
19 inch cabinets racks, wall mount enclosures, charging trolleys, patch panels, modules, PDUs, network cabinet accessories and outdoor enclosures to all over the world. Now Avanix has become one of the most professional network server cabinet and networking accessories supplier.
OUR ADVANTAGE
Now Avanix has become one of the most professional network server cabinet and networking accessories suppliers.
30
Export to more than 30 countries
25000
Factory size 25,000 square meters
15
15 Years of manufacturing & service experience
100000
100,000 machines per year
PRODUCTION EQUIPMENT
Schematic Diagram of Washing Water Recycling System
Production Process
Bending Machines
Bending Robot
CNC
Powder Coating 1
Powder Coating 2
Welding Robot
Production Equipment
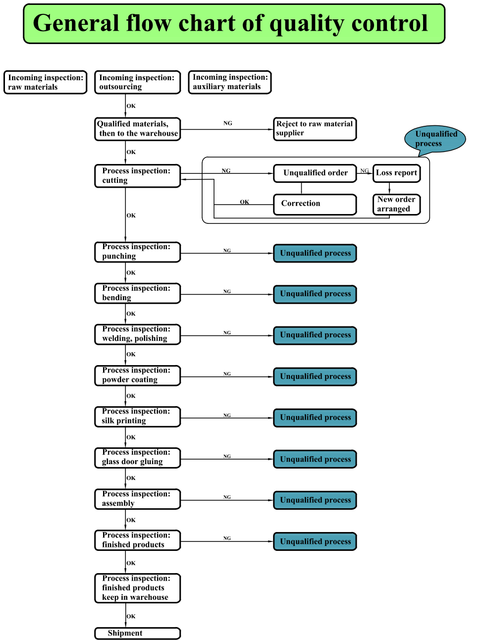
QC (QUALITY CONTROL)
The production process is strictly in accordance with the requirements of the ISO9001 system, each process contains four inspections: self-inspection, first inspection, inspection, and final inspection, and 100% inspection records are kept for key processes and finished products to ensure that the quality standards of finished products are in full compliance with industry requirements.
Strength Testing
OUR CERTIFICATE
Cabinets Certification
Cabinets Certification
CE On Cabinets
CE On Cabinets
Fluke Test On Cat.5e Cables
Fluke Test On Cat.5e Cables
Fluke Test On Cat.6 Cables
Fluke Test On Cat.6 Cables
CE On Modules
CE On Modules
CE On Patch Panels
CE On Patch Panels
OUR ADVANTAGE
Presales Technical Assistance
When we receive a request from a customer or a potential customer who wants to purchase our products, our standard procedure is to provide the best solution to meet their needs.
The Processing of Production
When we receive an order from a customer, it is our standard procedure to give our loyal customers production delivery dates and shipment plans.
After Sales Technical Assistance
Only with a perfect knowledge of our products can our customers use them in the best way. Our commitment is to invest in customized training.
Efficient Team
Humanized, scientific and transparent management and operation system is implemented to ensure the stability and efficiency of the team.